Biologia 26/08/2024

Relación entre nutrientes y alimentos
Los alimentos son las fuentes de los nutrientes necesarios para el cuerpo: Cada tipo de alimentos tiene una combinación única de nutrientes que el cuerpo absorbe y utiliza para realizar diversas funciones biológicas. Por ejemplo: Una naranja es un alimento que contiene varios nutrientes, Incluyendo vitamina C, Fibra y carbohidratos
¿Porque necesitamos comer?
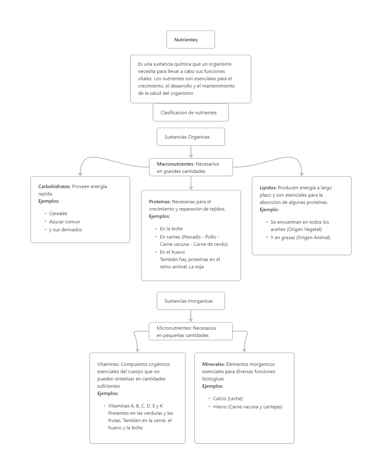
Necesitamos hacerlo porque por medio de los alimentos incorporamos nutrientes, compuestos químicos que ingresan a las células con tres finalidades:
Plástica
Proveen a las células de la materia prima que requieren para crecer, reproducirse o repararse
Energética
Liberan energía que las células necesitan para funcionar
Reguladora
Controlan algunos procesos, por ejemplo: La temperatura corporal, el trabajo muscular o el funcionamiento
Funciones de los nutrientes
- Los hidratos son la principal fuente de energía para el organismo
- Las vitaminas ayudan al buen funcionamiento de los sistemas como el nervioso, el digestivo y el muscular
- El agua se utiliza como medio de transporte, como medio de eliminación de desechos y participa en las reacciones químicas
- Los lípidos aportan energía y forman bajo la piel una capa de tejido que mantiene el calor corporal
- Las proteínas son la materia prima de células y tejidos del cuerpo. Proveen energía cuando se agotas los hidratos de carbono y los lípidos
- Los minerales colaboran en la formación de huesos y dientes, ayudan a prevenir caries, forman parte de la hemoglobina, entre otras funciones
Ovalo Nutricional
¿Como podemos creer e interpretar el ovalo nutricional?
El ovalo de la alimentación refleja la variedad de la dieta, que se pone de manifiesto con los seis grupos establecidos de alimentos que no deben faltar en la alimentación equilibrada. Debe leerse en sentido contrario a las agujas del reloj de forma decreciente.
- Al principio se encuentra en agua, recurso indispensable para el buen funcionamiento del organismo.
- Grupo 1: Se encuentran los cereales, sus derivados y las legumbres. Estos alimentos son fuente principal de hidratos de carbono y de fibra
- Grupo 2: Comprenden a las frutas y verduras, son fuente principal de vitamina c y a, fibra, sustancias minerales y agua
- Grupo 3: Encontramos a los lácteos, que aportan proteínas, calcios y vitamina A y D
- Grupo 4: Son las carnes y huevos, aportan proteínas de calidad y hierro
- Grupo 5: Son los aceites y grasas que nos brindan energía y vitaminas liposolubles
- Grupo 6: Se agrupan los dulces y azucares. Estos brindan energía y son agradables por su sabor, pero no tienen ningún valor nutritivo
| Grupos | Grupo 1 | Grupo 2 | Grupo 3 | Grupo 4 | Grupo 5 | Grupo 6 |
|---|---|---|---|---|---|---|
| Ejemplos | Cereales, | Frutas | Lacteos | Carne | Aceites | Dulces |
| derivados y | Verduras | Huevo | Grasas | Azucares | ||
| legumbres | ||||||
| Que Aportan | Hidratos de | Vitamina | Proteina | Proteinas | Vitaminas | Energia |
| carbono | A, C | Calcio | Hierro | liposolubles | ||
| y fibra | y fibra | Vitamina a y d | energia |